bevictor伟德官网
设为首页
加入收藏
首页
学院概况
学院简介
学院领导
机构设置
领导分工
党建工作
新闻报道
党支机构
师资队伍
师资概况
教授风采
教工信息
教育教学
教学动态
学术科研
学生工作
党团活动
学生活动
就业信息
专业设置
本科专业
专科专业
资料下载
交通运输工程学院
学院概况
党建工作
师资队伍
教育教学
学生工作
专业设置
资料下载
通知公告
学院新闻
通知公告
当前位置:
首页
»
二级学院
»
交通运输工程学院
»
通知公告
»正文
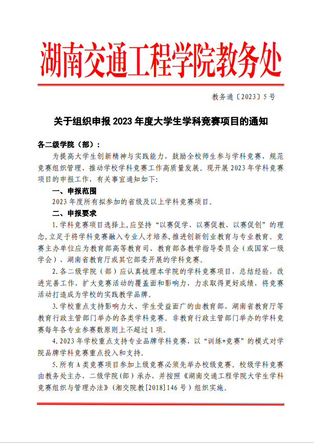
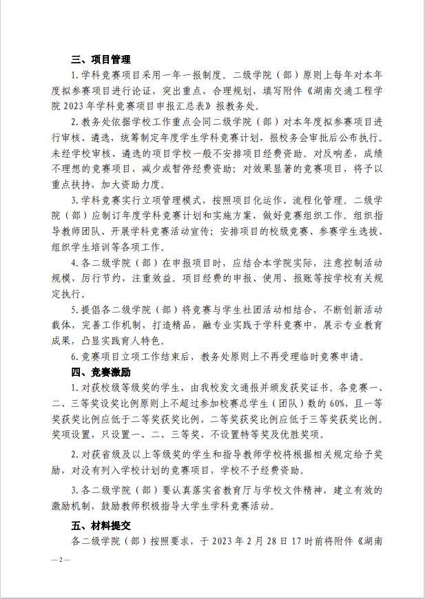
关于组织申报2023年度大学生学科竞赛项目通知
发布时间 : 2023-02-16
点击量 : [6323]
上一篇:
关于公布2022年普通高校创新创业教育中心与校企合作创新创业教育基地认定结果的通知
下一篇:
就业处领导莅临我院指导2023届就业工作