bevictor伟德官网
首页
概况
部门职责
领导分工
机构设置及岗位职责
工作人员守则
服务工作八项承诺
规章制度
教学管理制度汇编
学籍管理
教学运行
常规管理
教务管理系统
教研教改
专业建设
课程建设
教学改革
教学竞赛
教改典型分享项目
考试管理
实践教学
实验教学
实习实训
毕业论文
课程门户
机构导航
常规管理
教务管理系统
当前位置:
首页
»
机构导航
»
行政部门
»
教务处
»
教学运行
»
常规管理
»
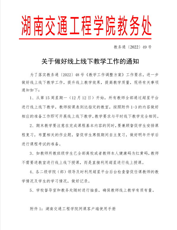
关于做好线上线下教学工作的通知
作者:教务处_肖灿 日期:2022-12-06 点击量: 5782
附件:
关于做好线上线下教学工作的通知.pdf