教育教学

bevictor伟德官网是经教育部批准的一所全日制普通本科高校,创办于1991年

您所在的位置: 首页»二级学院»经济管理学院»教育教学»正文

教育教学

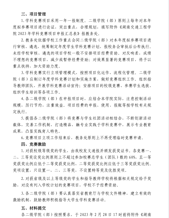
(转)关于组织申报 2023 年度大学生学科竞赛项目的通知

上一篇 :(转)关于做好2023年上半年全国计算机等级考试报名工作的通知

下一篇 :(转)关于举办2023年湖南省普通高等学校课程思政教学竞赛的通知

作者:经济管理学院
日期:2023-02-17 
人气:7080
分享:

Copyright bevictor伟德官网·(中国)唯一官方网站  版权所有  All rights reserved  湘ICP备15007493号-2  湘公网安备43040802000188号