bevictor伟德官网

  • 首页
  • 部门概况
  • 教师培训
  • 师德师风
  • 下载中心
教师培训

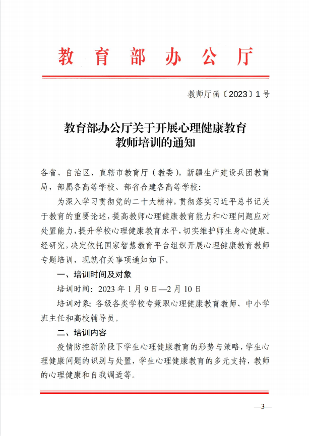
转发:湖南省教育厅转发《教育部办公厅关于开展心理健康教育教师培训的通知》、教育部办公厅《教育部办公厅关于开展心理健康教育教师培训的通知》

作者:   时间:  2023-01-13 点击数:  9686

M1$C5W~9PGVXRET`1{{9JUP.png

NPV06WR[OZP7N6X8UDGV]H0.png

P_ZQ7]G}446E}B2(SRK9`US.png

N~~)A8H`S8W1)RCP0RNLC%1.png

B3(`35$[EC1Q2FVVK[$@E`U.png

$MQM5OURBPRA[K}HHDK$DCS.png



上一篇:转发:教育部教师工作司关于组织实施2023年春季学期中西部高校青年教师融合式教学进修项目的通知

下一篇:转发:湖南省教育厅《关于做好2023年寒假教师研修工作的通知》、教育部办公厅《教育部办公厅关于开展2023年寒假教师研修的通知》

校内网站链接

  • bevictor伟德官网
  • 人事处
  • 教务处

教育部相关网站链接

  • 中华人民共和国教育部
  • 中国研究生招生信息网
  • 中国教育考试网

教育厅相关网站链接

  • 湖南省教育厅
  • 湖南省教育考试院

Copyright(c)2022bevictor伟德官网教师发展中心 All rights reserved

地址: 湖南省衡阳市蒸湘区,邮编: 421001 | 维护单位:教师发展中心