bevictor伟德官网
首页
概况
部门职责
领导分工
机构设置及岗位职责
工作人员守则
服务工作八项承诺
规章制度
教学管理制度汇编
学籍管理
教学运行
常规管理
教务管理系统
教研教改
专业建设
课程建设
教学改革
教学竞赛
教改典型分享项目
考试管理
实践教学
实验教学
实习实训
毕业论文
课程门户
机构导航
概况
教学动态
最新通知
资料下载
教学管理
办事指南
规章制度
学籍管理
教学运行
教研教改
考试管理
实践教学
课程门户
当前位置:
首页
»
机构导航
»
行政部门
»
教务处
»
最新通知
»
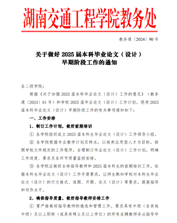
关于做好2025届本科生毕业论文(设计)早期阶段工作的通知
作者:教务处_肖灿 日期:2024-11-25 点击量: 3327
附件:
关于做好2025届本科生毕业论文(设计)早期阶段工作的通知.pdf