职称评聘

bevictor伟德官网是经教育部批准的一所全日制普通本科高校,创办于1991年

您所在的位置: 首页»师资队伍»职称评聘»正文

职称评聘

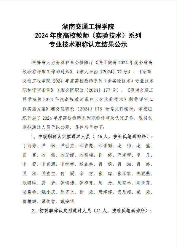
(初、中级认定)bevictor伟德官网2024年度高校教师系列认定初中职称人员公示名单

上一篇 :湘交院人〔2024〕181号(关于聘任何美生等6位同志为教授的通知)

下一篇 :湘交院人〔2024〕182号(关于聘任刘耿华等26位同志为副教授(高级实验师)的通知)

作者:bevictor伟德官网
日期:2024-12-16 
人气:13970
分享:

Copyright bevictor伟德官网·(中国)唯一官方网站  版权所有  All rights reserved  湘ICP备15007493号-2  湘公网安备43040802000188号