通知公告

bevictor伟德官网是经教育部批准的一所全日制普通本科高校,创办于1991年

您所在的位置: 首页»首页栏目»通知公告»正文

通知公告

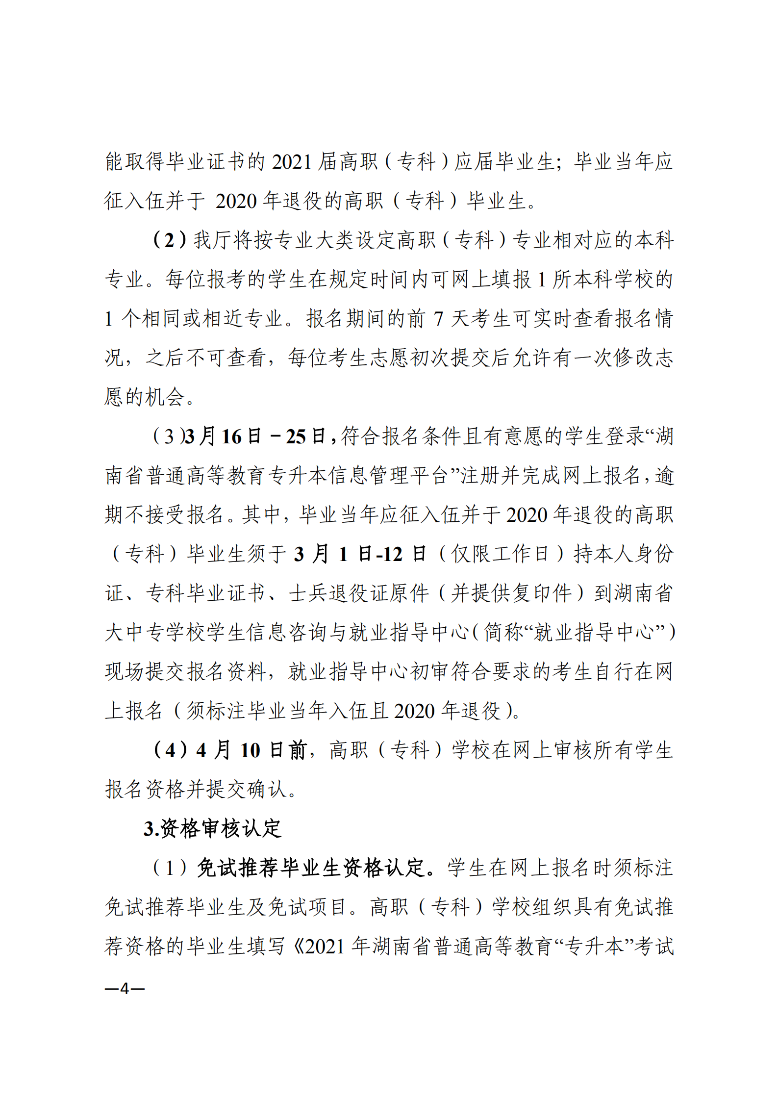
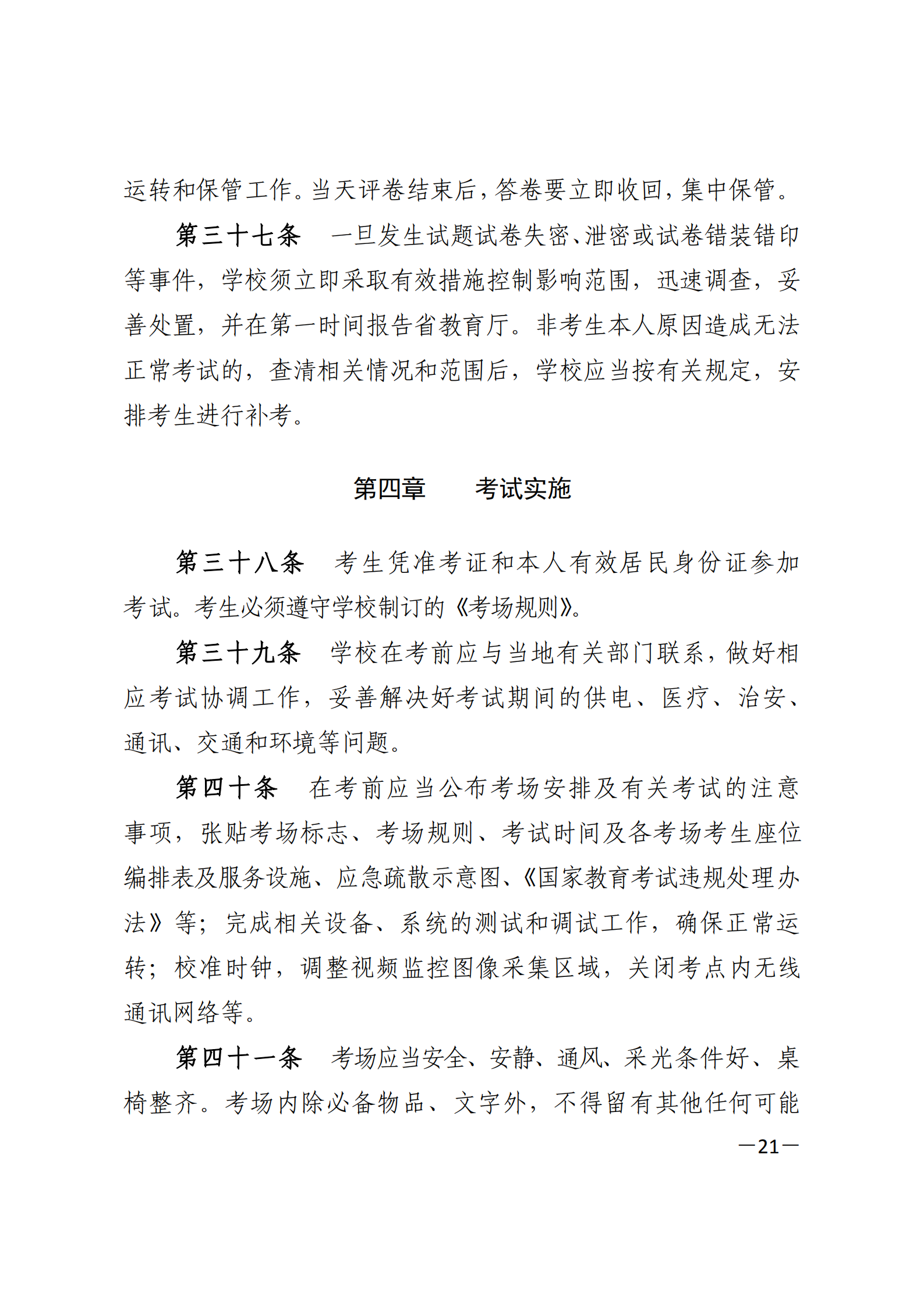
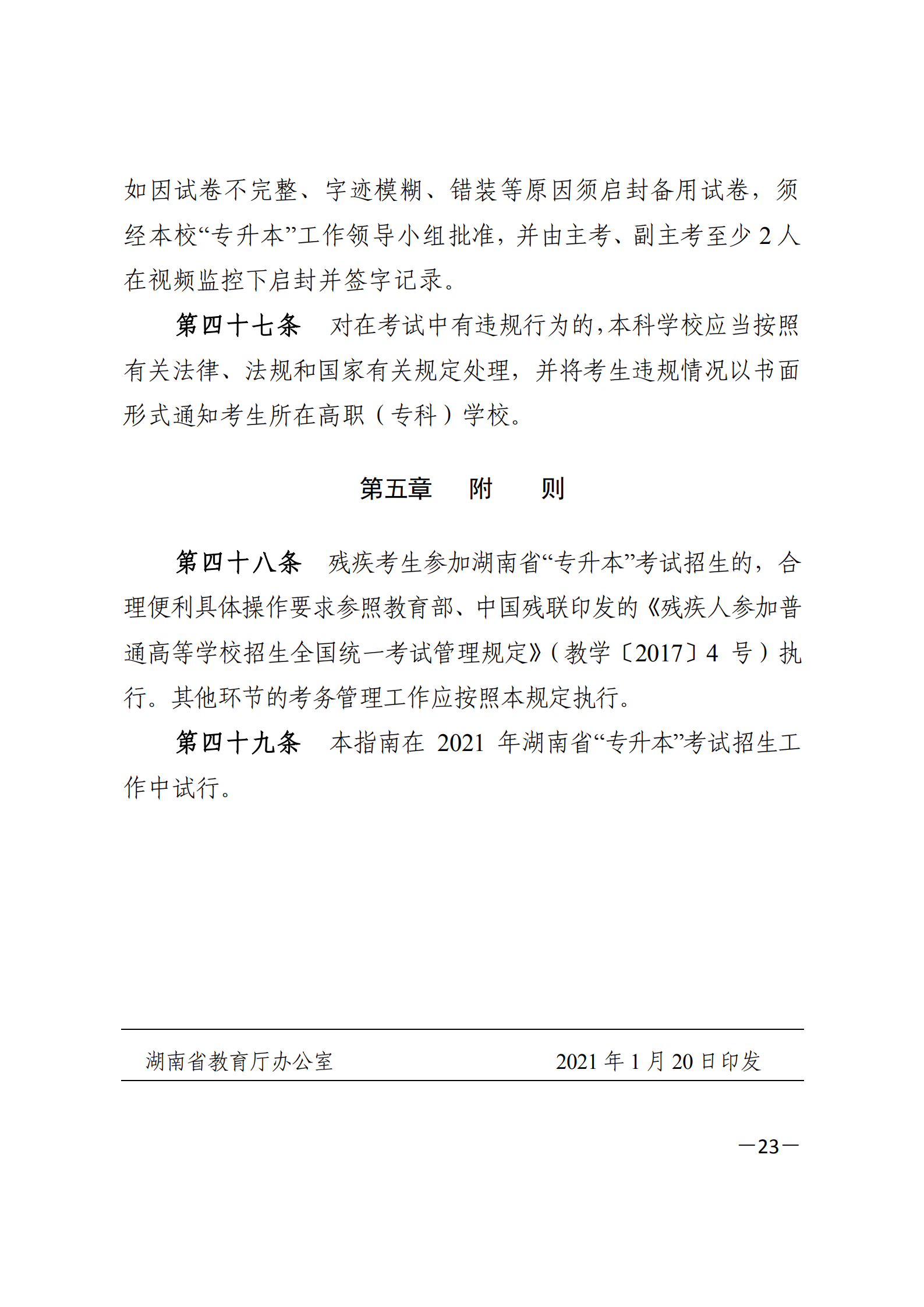
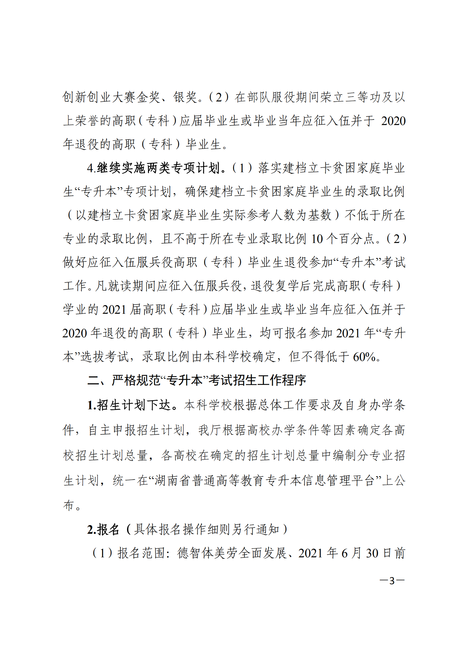
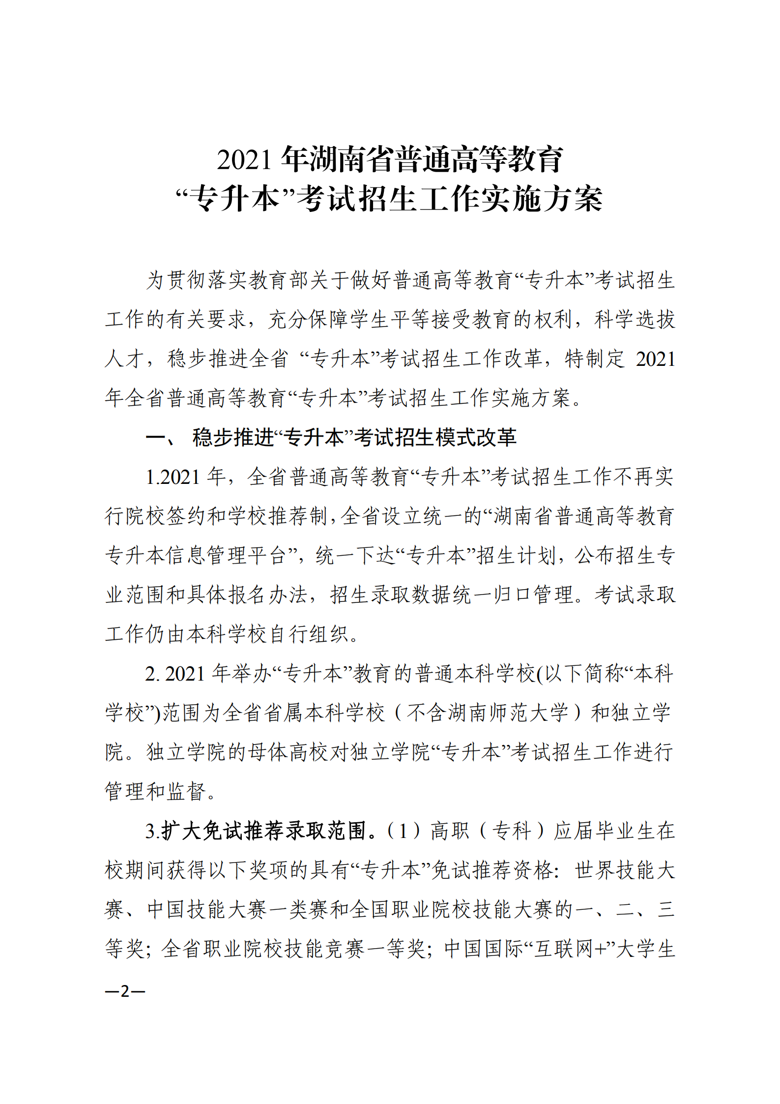
转发《2021年湖南省普通高等教育“专升本”考试招生工作实施方案》

3_湘教发〔2021〕2号 关于印发《2021年湖南省普通高等教育“专升本”考试招生工作实施方案》的通知_00.png

3_湘教发〔2021〕2号 关于印发《2021年湖南省普通高等教育“专升本”考试招生工作实施方案》的通知_01.png

3_湘教发〔2021〕2号 关于印发《2021年湖南省普通高等教育“专升本”考试招生工作实施方案》的通知_02.png3_湘教发〔2021〕2号 关于印发《2021年湖南省普通高等教育“专升本”考试招生工作实施方案》的通知_03.png

 

3_湘教发〔2021〕2号 关于印发《2021年湖南省普通高等教育“专升本”考试招生工作实施方案》的通知_04.png3_湘教发〔2021〕2号 关于印发《2021年湖南省普通高等教育“专升本”考试招生工作实施方案》的通知_05.png

3_湘教发〔2021〕2号 关于印发《2021年湖南省普通高等教育“专升本”考试招生工作实施方案》的通知_06.png

3_湘教发〔2021〕2号 关于印发《2021年湖南省普通高等教育“专升本”考试招生工作实施方案》的通知_07.png

3_湘教发〔2021〕2号 关于印发《2021年湖南省普通高等教育“专升本”考试招生工作实施方案》的通知_08.png

3_湘教发〔2021〕2号 关于印发《2021年湖南省普通高等教育“专升本”考试招生工作实施方案》的通知_09.png

3_湘教发〔2021〕2号 关于印发《2021年湖南省普通高等教育“专升本”考试招生工作实施方案》的通知_10.png

3_湘教发〔2021〕2号 关于印发《2021年湖南省普通高等教育“专升本”考试招生工作实施方案》的通知_11.png

3_湘教发〔2021〕2号 关于印发《2021年湖南省普通高等教育“专升本”考试招生工作实施方案》的通知_12.png

3_湘教发〔2021〕2号 关于印发《2021年湖南省普通高等教育“专升本”考试招生工作实施方案》的通知_13.png

3_湘教发〔2021〕2号 关于印发《2021年湖南省普通高等教育“专升本”考试招生工作实施方案》的通知_14.png

3_湘教发〔2021〕2号 关于印发《2021年湖南省普通高等教育“专升本”考试招生工作实施方案》的通知_15.png

3_湘教发〔2021〕2号 关于印发《2021年湖南省普通高等教育“专升本”考试招生工作实施方案》的通知_16.png

3_湘教发〔2021〕2号 关于印发《2021年湖南省普通高等教育“专升本”考试招生工作实施方案》的通知_17.png

3_湘教发〔2021〕2号 关于印发《2021年湖南省普通高等教育“专升本”考试招生工作实施方案》的通知_18.png

3_湘教发〔2021〕2号 关于印发《2021年湖南省普通高等教育“专升本”考试招生工作实施方案》的通知_19.png

3_湘教发〔2021〕2号 关于印发《2021年湖南省普通高等教育“专升本”考试招生工作实施方案》的通知_20.png

3_湘教发〔2021〕2号 关于印发《2021年湖南省普通高等教育“专升本”考试招生工作实施方案》的通知_21.png

3_湘教发〔2021〕2号 关于印发《2021年湖南省普通高等教育“专升本”考试招生工作实施方案》的通知_22.png

 

上一篇 :采购公告

下一篇 :学校食堂招标公告

作者:宣传部
日期:2021-01-21 
人气:28941
分享:

Copyright bevictor伟德官网·(中国)唯一官方网站  版权所有  All rights reserved  湘ICP备15007493号-2  湘公网安备43040802000188号