
全校师生:
“共创文明校园,共建优良学风”短视频大赛得到了广大师生的广泛响应,共收到参赛作品64件。经学院初审、校团委复审、邀请专家老师组建评审团终审,从作品主题、创意、制作质量、教育意义等多个维度进行综合考量,最终评选出以下获奖作品及优秀指导老师。
现将评选结果公示如下:
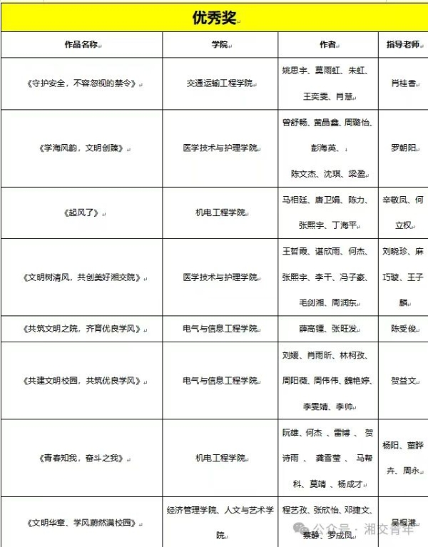
短视频大赛获奖名单


优秀指导老师
褚竞昀、彭倩、陈曦婷、吴伟、吴清仙、王子麟
公示时间为三天(2024年12月13日-2024年12月15日24:00结束)。如对公示结果有任何异议,请在公示期内以实名制的方式向校团委反映,并提供相关证明材料。
联系地址:bevictor伟德官网航母楼206
联系电话:15675498861
电子邮箱:1365518767@qq.com
共青团bevictor伟德官网委员会
2024年12月13日
(编辑:李嘉萍 初审:叶沁 李思语 曾微微 胡容 余熊娜 复审:张子萱 终审:漆在林)