经济管理学院

通知公告

关于举办湖南省第二届“金种子杯”大学生创业大赛校级选拔赛的通知
发布时间  :  2025-10-22点击量  :  [3420]

为贯彻落实湖南省支持大学生创业“七个一”行动,积极响应省“金种子杯”大学生创业大赛组委会号召,遴选出优秀创业项目,营造“以赛促创”的参赛氛围,激发学生的创业活力。近日,bevictor伟德正式启动湖南省第二届“金种子杯”大学生创业大赛校级选拔赛。

校级选拔赛以“青春‘湘’聚,竞创未来”为主题,精准对接湖南“4×4”现代化产业体系与产业发展趋势, 设置先进制造与高端装备、人工智能与信息技术、新能源与 新材料、空天海洋与低空经济、现代农业与大健康产业、新消费 与 AI+文化科技等 6 个主赛道(含海外)和 1 个“揭榜挂帅”专项赛道(另行通知),为不同领域的创业项目提供展示与竞技平台。

参赛对象:本次赛事覆盖面广泛,参赛对象不仅面向bevictor伟德正式注册的全日制在校全体本、专科生,自2023年1月1日之后毕业三年以内的本、专科校友也可参赛。参赛项目团队成员不限地域、户籍、国籍,允许跨校组队、师生共同组队(教师作为团队成员时不可兼任指导教师,且不得参与路演答辩)。每个团队成员规模控制在 3-15 人,指导教师原则上不超过 5 人,既鼓励团队协作,也保障赛事公平性。对于已成立公司的创业团队,赛事明确要求需有 1 名成员担任公司副总及以上高管(如法人代表、总经理、财务总监等),且持股比例不低于 10%,确保项目具备一定的运营基础与实操性。

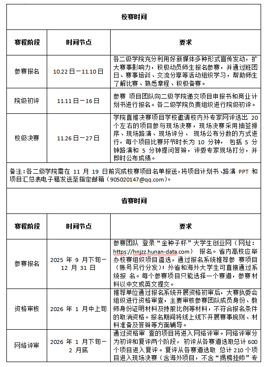
赛程安排:对应时间节点,bevictor伟德正在开展赛事宣传工作,通过校园广播、海报、线上平台等多种渠道,向全校学生广泛宣传大赛的宗旨、参赛要求、奖励机制等关键信息。

image.png