bevictor伟德官网

  • 首页
  • 部门概况
  • 教师培训
  • 师德师风
  • 下载中心
师德师风

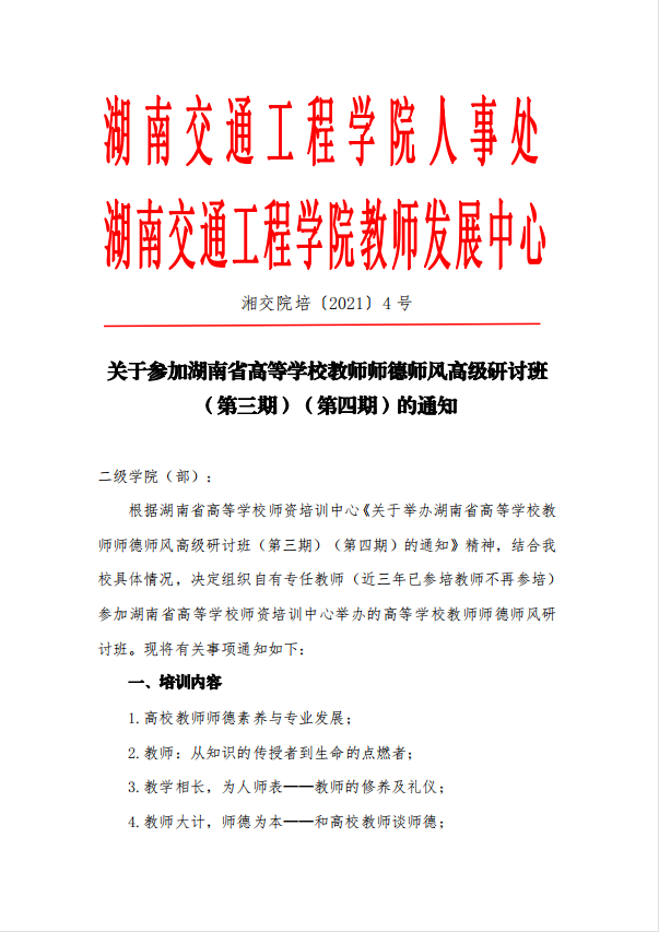
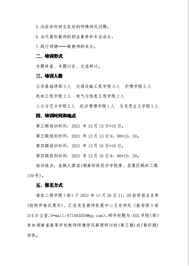
关于参加湖南省高等学校教师师德师风高级研讨班(第三期)(第四期)的通知

作者:   时间:  2021-11-25 点击数:  21594

关于参加湖南省高等学校教师师德师风高级研讨班(第三期)(第四期)的通知.pdf

湖南省高等学校教师师德师风高级研讨班回执表.xlsx



上一篇:2022年师德师风培训工作实施方案

下一篇:关于贯彻落实高校课程思政教学能力培训的通知

校内网站链接

  • bevictor伟德官网
  • 人事处
  • 教务处

教育部相关网站链接

  • 中华人民共和国教育部
  • 中国研究生招生信息网
  • 中国教育考试网

教育厅相关网站链接

  • 湖南省教育厅
  • 湖南省教育考试院

Copyright(c)2022bevictor伟德官网教师发展中心 All rights reserved

地址: 湖南省衡阳市蒸湘区,邮编: 421001 | 维护单位:教师发展中心