当前位置:首页 » 机构导航 » 行政部门 » 教务处 » 教研教改 » 教学竞赛 » 

2022年bevictor伟德官网教研教改项目评审结果公示

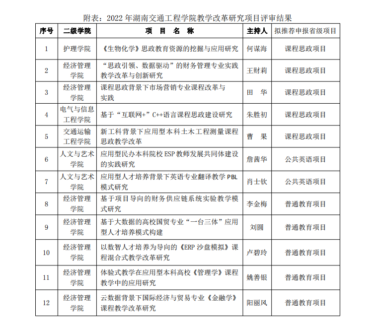
202261日,学校组织专家对2022年教学研究改革项目进行了集中评审,通过评审拟推荐护理学院 的“《生物化学》思政教育资源的挖掘与应用研究”等26个项目(课程思政项目5项、公共英语项目2项、普通教育项目19项)校级立项并拟申报省级教研教改项目。

附件: 2022年bevictor伟德官网教研教改项目评审结果公示.pdf