学生工作

就业信息

3984人!湖南2022年特岗教师招聘计划公布
发布时间  :  2022-06-10点击量  :  [12724]

3984人!湖南2022年特岗教师招聘计划公布



根据教育部办公厅、财政部办公厅关于做好2022年农村义务教育阶段学校教师特设岗位计划实施工作的部署,2022年我省继续实施农村义务教育阶段学校教师特设岗位计划(以下简称“特岗计划”),面向全国公开招聘教师到农村初中、小学任教。



一、招聘计划


2022年,我省计划招聘特岗教师3984人(其中,国家特岗计划3800人,省特岗计划184人)。各设岗县市区(以下简称“设岗县”)核定的招聘计划数在湖南省特岗计划信息管理平台(http://jiaoshi.hnedu.cn/tgjh)发布,具体情况请查阅《2022年湖南省农村义务教育阶段学校特岗教师招聘计划数安排表》(见附件1)。


二、招聘原则


1.实行公开招聘,合同管理。


2.“定县、定校、定岗”和“公开、公平、自愿、择优”原则。


三、招聘对象及报考条件


(一)招聘对象


以本科及以上学历毕业生为主,适当招聘高等师范专科毕业生和非师范院校师范类专业专科毕业生(只能报考小学招聘岗位)。


(二)报考条件


1. 符合招聘岗位要求,符合《教师法》《教师资格条例》等法律法规规定的普通话水平、身体条件和心理条件。符合新时代中小学、幼儿园教师职业行为十项准则要求,无刑事犯罪记录和其他不得聘用的违法记录。


2.截至2022年特岗教师报名起始日,毕业生的年龄在30岁以下(1992年6月13日及以后出生)。


3.身体健康,五官端正,无传染病和精神病史,具有正常履行职责的身体条件。


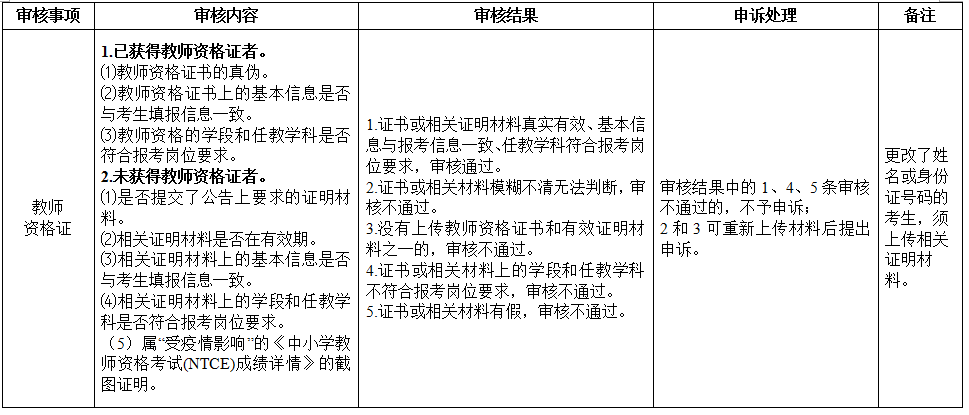
4.具有相应的教师资格证书。


(1)报考初中招聘岗位:已取得相应的教师资格证,且教师资格证的任教学科与招聘岗位学科一致。


①任教学科为物理、化学、生物、信息技术的,可以报考科学、劳动技术、科技活动任教岗位。


②任教学科为体育与健康、生物的,可以报考生命与健康常识任教岗位。


③任教学科为体育与健康的,可以报考体育任教岗位。


④任教学科为思想政治的,可以报考道德与法治任教岗位。


(2)报考小学招聘岗位:已取得相应的教师资格证。


①教师资格证的任教学科为非音乐、体育、美术的,可不受任教学科的限制报考小学招聘岗位(音乐、体育、美术学科除外)。


②教师资格证的任教学科为音乐、体育、美术的,只能报考相应的音乐、体育、美术学科任教岗位。


③教师资格证的任教学科为全科教育的,可以报考小学阶段所有学科的任教岗位(招聘岗位有其他要求的除外)。


5.报考特殊教育学科岗位的,其所学专业应是特殊教育类专业,教师资格证的任教学科不受限制。


6.对于在2021年及2022年中小学教师资格考试中受疫情影响暂未取得教师资格证的考生(2021年及2022年中小学教师资格考试(NTCE)笔试成绩单或面试成绩单“受到疫情影响”栏标注为“是”),可以参加特岗教师招聘,持相应的《中小学教师资格考试(NTCE)成绩详情》报考。


7.高等学校教师资格证不符合报考条件。


(三)不得报考的情形


1.曾因犯罪受过刑事处罚的人员或曾被开除公职的人员。


2.在各级公务员考录、事业单位招聘中被认定有舞弊等严重违反录用、聘用纪律行为尚在禁考期限内的人员。


3.现役军人。


4.录用、聘用后与服务单位约定的最低服务年限未满的公务员、事业单位工作人员。


5. 法律规定不得聘用为事业单位工作人员的其他情形的人员。


四、报名


(一)报名时间


2022年6月13日至6月17日17:30。


(二)报名方式


采用网上报名方式,不接受现场报名。


(三)报名要求


1.报名人员登陆湖南省特岗计划信息管理平台(http://jiaoshi.hnedu.cn/tgjh)(以下简称“信息管理平台”),严格按要求客观准确填写个人信息和应聘志愿(毕业学校、专业等信息应与相关证书的信息一致,填写全称)。填写报名信息时,报名人员只能选择一个任教学科且只能填写一个应聘志愿。应聘志愿为初中招聘岗位的,征集志愿时只能填报初中招聘岗位;应聘志愿为小学招聘岗位的,征集志愿时只能填报小学招聘岗位。


2.报名人员应按以下要求上传有关材料原件的扫描件,图片清晰,每张图片大小不超过500kb。


(1)免冠彩色证件照(一寸)。


(2)有效期身份证(正反面)。


(3)毕业证。根据自身实际情况选择下列一项上传即可:


①往届毕业生须上传毕业证和《教育部学历证书电子注册备案表》(在中国高等教育学生信息网(学信网)下载)。


②应届毕业生只需上传《教育部学籍在线验证报告》【在中国高等教育学生信息网(学信网)下载


(4)教师资格证。


已取得教师资格证的报名人员,上传教师资格证书。


暂未获得教师资格证的报名人员,可提交有效期内的教师资格相关证明材料参加特岗招聘笔试。根据自身实际情况选择下列一项上传即可:


① 《中小学教师资格考试合格证明》。


② 《师范生教师职业能力证书》。


③笔试合格成绩网页截图(小学教师资格为两科笔试成绩,初中、高中及中职文化课教师资格为三科笔试成绩)。


暂未获得教师资格证的人员通过笔试后,参加设岗县面试时须提供教师资格证考试面试成绩合格证明。


④对于在2021年及2022年中小学教师资格考试中受疫情影响暂未取得教师资格证的考生,上传标注个人属“受疫情影响”的《中小学教师资格考试(NTCE)成绩详情》的截图证明。


(5)其他证明材料(如姓名更改、公费定向培养师范毕业生已办理违约手续等)。


3.报名信息确认无误后即可提交。报名信息提交后,报名人员不能更改报名信息。未按规定提交报名信息的报名人员视为放弃报名。报名截止后,不得更改报名信息。


五、资格审查


资格审查包括报名时的网上资格初审和录用前的资格复核。网上资格初审合格者,方可进入后续的招聘工作环节。


在整个招聘过程中及特岗教师服务期内,凡未按规定要求提交资格审查材料与信息、提交的材料不实或信息不准确、上传的材料模糊不清无法辨认、上传的照片不符合要求、隐瞒有关情况或信息、提供虚假错误的材料或信息、不符合招聘条件的,一经发现并查实,一律按资格审查不合格处理。资格审查不合格者,一律取消其报名、聘用资格,所造成的损失由报名应聘人员自行承担。


我厅将于6月19日公布网上资格初审合格人员名单,报名人员可登陆信息管理平台查询本人网上资格初审结果。网上资格初审不合格人员可以根据《关于网上资格初审和申诉事项的说明》(附件2)于6月19日-6月20日中午12:00前提交申诉材料。


六、考试


考试分为笔试和面试。笔试由省教育厅统一组织实施,面试由设岗县教育(体)局组织实施。笔试和面试成绩均采用百分制。考试总成绩为笔试成绩的70%与面试成绩的30%之和(按四舍五入保留两位小数)。


(一)笔试


1.采用闭卷方式,时量为120分钟。考生应认真阅读《网上评卷考生答题须知》(附件3),自备蓝色或黑色签字笔、2B铅笔、橡皮擦等答题工具,做好相关准备工作。


2.时间:2022年6月25日。


3.笔试地点设长沙市,具体地点另行通知。


(二)划定最低控制分数线。确定原则如下:


1.全省统一按招聘计划数1:2比例分学段分学科划定笔试最低控制分数线(紧缺学科根据实际情况可适当降低笔试最低控制分数线)。进入笔试最低控制分数线的考生,方可参加面试。


2.当参加笔试人数未达到招聘计划数2倍时,核减招聘计划数,然后分学段分学科按1:2比例划定笔试最低控制分数线。


3.调整核定的招聘计划数。核减的招聘计划数原则上调整到笔试人数较多的学科。计划调整后,按新核定的招聘计划数1:2比例分学段分学科划定笔试最低控制分数线。


(三)面试


面试主要考察应聘对象的教育教学基本素质与能力,由设岗县教育(体)局组织相关专家对报考本县的考生进行面试。面试在规定的时间内完成,具体时间和安排另行公告。


七、预录取


(一)直接志愿录取


按设岗县分学段分学科依据总成绩从高分到低分原则等额确定体检对象。 


(二)征集志愿录取


当招聘计划有剩余时,我厅根据实际情况重新分配剩余的招聘计划数,组织志愿征集工作。公布的招聘计划数,到县到学段到学科,考生在报名系统内再次填报志愿。面试对象分县分学段分学科确定。报名人员应在规定的时间内到填报的设岗县教育(体)局参加面试。征集志愿录取仍按设岗县分学段分学科依据总成绩从高分到低分原则等额确定体检对象。


八、体检


体检对象参加设岗县教育(体)局统一组织的体检环节,体检有关要求见附件4。


九、公示


体检合格对象名单由省教育厅向社会公示。


十、确认拟聘用人员


经公示无异议的应聘对象,由省教育厅确定为拟聘用人员,并通知有关设岗县教育(体)局。


十一、选定聘用岗位


设岗县教育(体)局根据湖南省特岗计划信息管理平台提供的拟聘用人员成绩,分直接志愿录取和征集志愿录取两个批次,分学段分学科依据总成绩从高分到低分的顺序由拟聘用人员选定聘用岗位。聘用岗位由设岗县教育(体)局自行确定,优先安排初级中学和乡镇中心小学(含完全小学)。


十二、签订聘用合同


拟聘用人员携带本人身份证、毕业证、教师资格证原件到设岗县教育(体)局报到。设岗县教育(体)局须认真进行录用前的资格复核工作,复核时凡不符合招聘条件、未出具上述材料原件或有弄虚作假行为的应聘对象,一律取消其聘用资格,并将有关情况报省教育厅。资格复核无误后,拟聘用人员与设岗县人民政府(或教育行政部门)签订聘用合同。  


十三、公布招聘结果


招聘工作结束后,省教育厅、省财政厅下文公布全省特岗教师招聘结果。


十四、岗前培训与上岗任教


签订了聘用合同的人员须参加岗前培训。岗前培训由设岗县教育(体)局统筹安排进行。


特岗教师须根据设岗县教育(体)局的统一安排,于秋季学期开学前到合同规定的学校上岗任教。


十五、聘期待遇


1.聘用期内,特岗教师的工资待遇及享受的有关政策、户口及档案管理和聘后管理等,按照国家与省有关规定执行。


对于在2021年及2022年中小学教师资格考试中受疫情影响暂未取得教师资格证的特岗教师,各设岗县教育(体)局要落实好其各项待遇保障,按照规定为其计算工龄,依法缴纳社会保险费等,切实维护其合法权益。


2.应届毕业在全省51个脱贫县和冷水江市县级政府驻地以下农村中小学任教的特岗教师,可按规定享受高校毕业生基层单位就业学费补偿,标准为:博士生10000元/年,硕士生及第二学士学位学生8000元/年,本科生5000元/年,专科(高职)生3500元/年。连续资助3年(中途离开基层单位的,自离开后不再享受),每年11月底前向设岗县市区教育(体)局学生资助中心申请。


3.特岗教师服兵役。服役前必须书面向所在设岗县教育行政部门报告。服役期间,保留其特岗教师资格。服役期满,要求重新上岗者,须在服役期满后1个月内向省特岗办提出书面申请,逾期视为自动放弃。当年7月31日前提出申请的,纳入当年度特岗教师招聘计划;当年8月1日后提出申请的,纳入下一年度特岗教师招聘计划。经批准重新上岗者,不需要重新考试,由原设岗县教育(体)局直接安排上岗,履行本年度招聘的特岗教师的职责及服务期。服役时间不计入特岗教师服务时间。


十六、其它规定


1.截至2022年9月仍在服务期内(含自动离职、辞职)的特岗教师,不纳入招聘范围。


2.截至2022年9月仍在服务期内(含自动离职、辞职)的公费定向培养师范生不纳入招聘范围(已办理违约手续的除外)。


3.体检合格后放弃聘用的人员,两年内不纳入招聘范围。


4.在编教师不纳入招聘范围。


5.面试或体检时,如出现招聘对象的考试成绩并列且需要进行选拔,则并列者都列为面试或体检对象。


6. 因受疫情影响暂未取得教师资格证、通过特岗教师招聘考试的高校毕业生,可以先上岗从事辅助性教育教学工作。设岗县教育(体)局与先上岗的高校毕业生签订聘用合同时,应当按规定约定1年试用期,试用期内未取得相应教师资格的,应当依法解除聘用合同。


7.特岗教师招聘各环节中,有关部门(单位)不得向报名人员收取任何费用。我厅不举办任何形式的特岗教师招聘培训班,也没有委托其他任何机构举办类似培训班,报名人员应谨防在特岗教师招聘考试工作中上当受骗。


8.考生应认真阅读《诚信考试承诺书》(附件5),做到诚信报名,诚信考试,诚信履约。


9.特岗教师招聘实施过程中,有关招聘政策、程序、标准,各招聘环节的具体工作安排,招聘计划、报考资格初审合格人员名单、准考证、考试成绩,以及确定的笔试、面试、体检、拟聘用人员名单等信息,均通过湖南省特岗计划信息管理平台(http://jiaoshi.hnedu.cn/tgjh)公布,不再另行通知。


10.省特岗办通讯地址:长沙市芙蓉区东二环二段238号(湖南省教育厅),联系电话:0731-82203481。


11.报考咨询

咨询时间为工作日上班时段。咨询联系方式如下:

咨询电话:0731-82203481,0731-88229464(技术支持)。


附件:



1

2022年湖南省农村义务教育阶段学校特岗教师招聘计划数安排表



2

关于网上资格初审和申诉事项的说明



3
网上评卷考生答题须知



一、选择题和非选择题作答都必须在专用的答题卡上,答在试卷和草稿纸上无效。

二、考生在开考前领取到答题卡后,要认真核对答题卡正反面,如出现字迹模糊、行列歪斜或缺印等现象要立即向监考员报告。

三、答题卡上的条形码由监考员负责粘贴在答题卡指定的贴条形码区,贴好后,考生要认真核对是否与自己的姓名、准考证号相同,如有错误应立即向监考员报告。

四、考生答题前,在规定的地方准确填写姓名、准考证号,并仔细阅读答题卡的注意事项。

五、选择题作答时,必须用合格的2B铅笔填涂,如需要对答案进行修改,应使用绘图橡皮轻擦干净,注意不要擦破答题卡。

六、非选择题必须用0.5毫米黑色签字笔作答。答题时,字迹要工整、清楚,不要写得太细长;字距适当,行距不宜过密。要严格按照答题要求,在答题卡对应题号指定的答题区域内答题,书写在题号规定区域之内,切不可超出黑色边框,超出黑色边框的答案无效。如需要对答案进行修改,可用修改符号将该书写内容划去,然后紧挨着在其上方或下方写出新的答案,修改部分书写时与正文一样不能超过该题答题区域的矩形边框,否则修改的答案无效。禁止使用涂改液改错或用胶带纸贴扯欲修改的内容。

七、作图时可先用铅笔绘出,确认后,再用0.5毫米黑色墨水签字笔描清楚。

八、保持卡面清洁,不要将答题卡折叠,弄破,严禁在答题卡的条形码和图像定位点(黑方块)周围做任何涂写和标记。

凡考生违反上述规定,造成无法评阅答题卡者,后果自负。

                                    


4
体检有关要求



(一)体检对象参加设岗县教育(体)局统一组织的体检环节。

(二)因体检不合格或其他原因出现缺额时,从本县本学段本学科已参加面试的对象中依据总成绩从高分到低分的原则递补体检对象。

(三)不按规定要求进行体检的,视为放弃体检。放弃体检、在体检过程中弄虚作假或者故意隐瞒真实情况的人员,取消其聘用资格。

(四)体检标准

体检按教育部、卫生部、中国残疾人联合会《普通高等学校招生体检工作指导意见》(教学〔2003〕3号)和《教育部办公厅、卫生部办公厅关于普通高等学校招生学生入学身体检查取消乙肝项目检测有关问题的通知》(教学厅〔2010〕2号)规定执行。

(五)体检

体检由设岗县教育(体)局组织实施。设岗县教育行政部门应提前将体检安排通知体检对象,体检对象持本人身份证及设岗县教育(体)局要求提供的其他证件在规定的时间内到指定地点报到,参加设岗县教育(体)局统一组织的体检。体检用表为《湖南省农村义务教育阶段学校特岗教师招聘体检表》(附后)。体检结果由设岗县教育行政部门审核确认后报省教育厅,并通过信息管理系统通知体检对象本人。



5

诚信考试承诺书




我已仔细阅读《2022年湖南省农村义务教育阶段学校特设岗位计划教师招聘公告》,理解并认可其内容。我郑重承诺:
    
一、自觉遵守特岗教师招聘的有关规定及2022年特岗教师考试录用的有关政策。
    
二、诚信报名,如实填写注册和报名信息,不虚报、瞒报,不骗取考试资格,不恶意注册报名信息,不干扰正常的报名秩序,准确、慎重报考,并对自己的报名负责。
    
三、诚信考试,遵守考试纪律,服从考试安排,保护本人考试答案,不舞弊或协助他人舞弊,接受雷同卷检测及处理结果。
    
四、诚信履约,珍惜机会,不轻易放弃,珍惜信誉,认真对待每一个招考环节,认真践行每一项招考要求。特别是进入面试环节后,不临时随意放弃面试、体检、录取资格复核,以免错失实现职业理想的机会,影响其他考生权益和设岗县市区教师的正常补充需求。
    
五、符合新时代中小学、幼儿园教师职业行为十项准则要求,无刑事犯罪记录和其他不得聘用的违法记录。

我已仔细阅读和理解了上述内容,对违反以上承诺所造威的后果,本人自愿承担相应责任。