bevictor伟德官网

  • 首页
  • 部门概况
  • 教师培训
  • 师德师风
  • 下载中心
教师培训

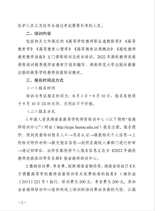
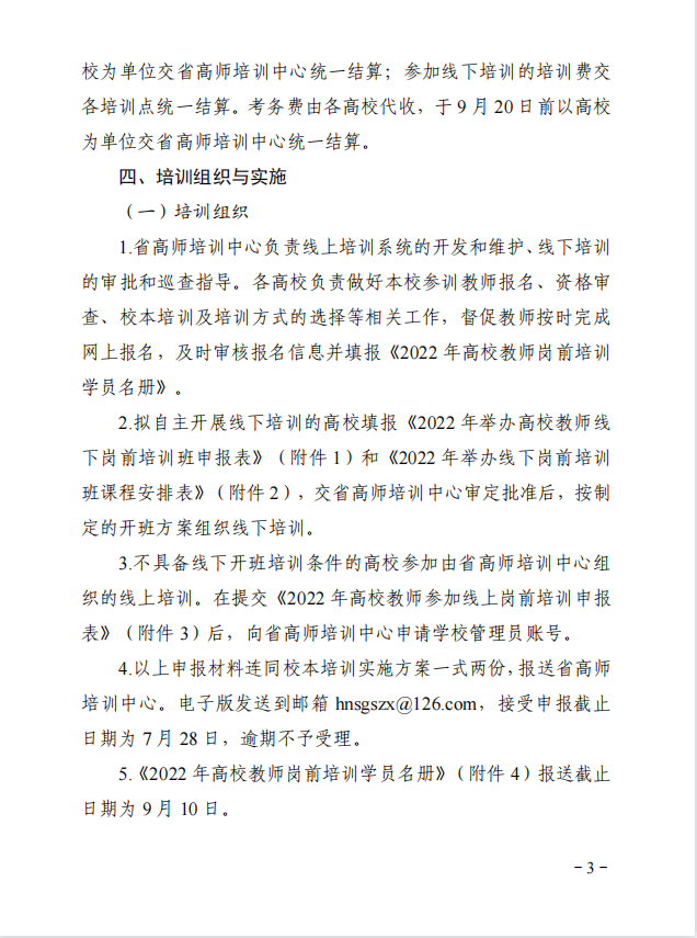
转发:关于做好2022年全省高校教师岗前培训工作的通知

作者:   时间:  2022-07-22 点击数:  11515

关于做好2022年全省高校教师岗前培训工作的通知.pdf


上一篇:湖南省教育厅:转发《教育部高等教育司关于开展<理解当代中国>多语种系列教材任课教师培训的通知》

下一篇:喜讯|转发:关于公布2022年度湖南省普通高等学校中青年骨干教师国内访问学者人选的通知

校内网站链接

  • bevictor伟德官网
  • 人事处
  • 教务处

教育部相关网站链接

  • 中华人民共和国教育部
  • 中国研究生招生信息网
  • 中国教育考试网

教育厅相关网站链接

  • 湖南省教育厅
  • 湖南省教育考试院

Copyright(c)2022bevictor伟德官网教师发展中心 All rights reserved

地址: 湖南省衡阳市蒸湘区,邮编: 421001 | 维护单位:教师发展中心